» Schiebedachschalter anders verwenden

ej6 springt nach wfs wechsel nicht anNeuen Thread eröffnenNeue Antwort erstellenP28 G00 + Ek3 motorkabelbaum für ej9 B16a2
<1
AutorNachricht
Premium-Member 

Geschlecht:
Fahrzeug: FK2 Tourer 1.8 Lifestyle, FK7 1.5T Sport, EJ9 Facelift Sold
Anmeldedatum: 07.03.2009
Beiträge: 1351
Wohnort: Bautzen
25.07.2014, 17:41
zitieren

klar... geht ja aber auch nur, wenn licht an hast... also wird es vllt ja übern relais gehalten, so weit meine idee...

pn
Premium-Member 
Anmeldedatum: 07.02.2010
Beiträge: 5314
25.07.2014, 18:01
zitieren

So.. also... hier der Plan:


Rechts ist relativ uninteressant.
Links oben das Relais im Sicherungskasten.
Der große Kasten mittig ist die Schalteinheit mit den Knöppen.
Rechts und links die Lämpchen in den Knöpfen.. die beiden Wendeln in der Mitte, die Lampen im Kombiinstrument.


pn
Premium-Member 

Name: Ronny
Geschlecht:
Fahrzeug: Honda CR-V Prestige
Anmeldedatum: 28.06.2008
Beiträge: 5144
Wohnort: Dresden
26.07.2014, 07:22
zitieren

Der Nebelschlußlichtschalter ist ein Taster DAMIT das Nebelschlußlicht beim Abstellen des Fahrzeugs mit ausgeht und nicht unbeabsichtigt beim nächsten Licht einschalten wieder angeht ;)

pn
Grand Master 
Name: Erik
Fahrzeug: EJ9 Facelift
Anmeldedatum: 08.02.2009
Beiträge: 13048
Wohnort: im tiefsten Odenwald
26.07.2014, 11:40
zitieren

Jaaaa, stimmt! Geht aus, wenn man den Wagen aus macht, also ist es garantiert ein Taster. Daran hab ich gar nicht mehr gedacht, das so herzuleiten. :D

pn
Premium-Member 

Name: Ronny
Geschlecht:
Fahrzeug: Honda CR-V Prestige
Anmeldedatum: 28.06.2008
Beiträge: 5144
Wohnort: Dresden
26.07.2014, 16:23
zitieren

also kann man auch den Schiebedachschalter mit Relais als zwei Taster (oben/unten) benutzen...Licht an / Licht aus über 12V Taster wird auch gern in manchen Haushalten benutzt

pn
Premium-Member 

Geschlecht:
Fahrzeug: FK2 Tourer 1.8 Lifestyle, FK7 1.5T Sport, EJ9 Facelift Sold
Anmeldedatum: 07.03.2009
Beiträge: 1351
Wohnort: Bautzen
28.07.2014, 07:36
zitieren

aha, ...

zufällig nen schaltplan wie sowas funktionieren dann würde hat nicht jmd? :D


pn
Junior 
Name: Tommy
Geschlecht:
Fahrzeug: CRX EE8, Civic EM2
Anmeldedatum: 01.05.2008
Beiträge: 57
Wohnort: Berlin
28.07.2014, 11:57
zitieren

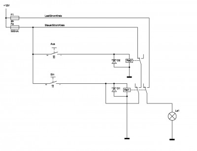
Hi

Ich hab da mal was zusammengepinselt :-)

Kurze Erklärung :

-Wird Taster "Ein" (S1) betätigt, zieht Relais 1 (REL1) an und hält sich selbst. Dort hängt dann auch über ein 2ten kontakt vom Relais, deine Beleuchtung oder was auch immer dranne.

-Wird Taster "Aus" (S2) betätigt, zieht Relais 2 (REL2) an und unterbricht die SelbstHaltung von Relais 1, wodurch es abgeschaltet wird.

mfg Tommy[/u]


 
TastSchaltung.jpg
TastSchaltung.jpg - [Bild vergrößern]


pn
Premium-Member 

Geschlecht:
Fahrzeug: FK2 Tourer 1.8 Lifestyle, FK7 1.5T Sport, EJ9 Facelift Sold
Anmeldedatum: 07.03.2009
Beiträge: 1351
Wohnort: Bautzen
28.07.2014, 18:23
zitieren

@DaFR34K : super ;) danke schön.

Was ist genau F1/F2 und was für dioden müsste ich nehmen?

Relais ganz normale 12V nicht?


pn
Junior 
Name: Tommy
Geschlecht:
Fahrzeug: CRX EE8, Civic EM2
Anmeldedatum: 01.05.2008
Beiträge: 57
Wohnort: Berlin
28.07.2014, 21:44
zitieren

F1 und F2 sind sicherungen.

Also die Relais sollten schon über 14V abkönnen, gibt doch direkt so Relais für KFZ.
Als FreilaufDioden würd ich pi mal daumen 1N4007 nehmen.

mfg Tommy


pn
Premium-Member 

Geschlecht:
Fahrzeug: FK2 Tourer 1.8 Lifestyle, FK7 1.5T Sport, EJ9 Facelift Sold
Anmeldedatum: 07.03.2009
Beiträge: 1351
Wohnort: Bautzen
29.07.2014, 04:41
zitieren

Hab mal das benötigte Raus gesucht bei Conrad ;)

Sicherungen hat ja jeder irgendwie rum liegen, deshalb sind keine dabei...


 
Unbenannt.jpg
Unbenannt.jpg - [Bild vergrößern]


 1x  bearbeitet
pn
Gast 
29.07.2014, 04:41
zitieren

Mach mit!

Wenn Dir die Beiträge zum Thread "Schiebedachschalter anders verwenden" gefallen haben oder Du noch Fragen hast oder Ergänzungen machen möchtest, solltest Du Dich gleich bei uns anmelden:



Registrierte Mitglieder genießen die folgenden Vorteile:
✔ kostenlose Mitgliedschaft
keine Werbung
✔ direkter Austausch mit Gleichgesinnten
✔ neue Fragen stellen oder Diskussionen starten
✔ schnelle Hilfe bei Problemen
✔ Bilder und Videos hochladen
✔ und vieles mehr...


Neuen Thread eröffnenNeue Antwort erstellen
<1
Ähnliche BeiträgeRe:
Letzter Beitrag
ej9 Frontstabi am EG verwenden
Passt der Frontstabi vom Ej9 an die Querlenker vom...
[Civic 92-95]von MaRtInW2
8
190
14.01.2015, 11:22
MaRtInW2
Antriebswellen von ej2 für B16A2 verwenden
hallo wollte mein ej2 umbauen wollte da ein B16a2 einbauen hab alle teile da auser die antreibswellen ! kann ich die auch die originalen vom EJ2 nehmen oder nicht? wo ist der unterschiedt? gruß...
[Civic 92-95]von kansai88
4
279
29.10.2009, 22:18
GCivicEG8
 KFZ Kennzeichen wieder verwenden
Hallo, ich habe da mal eine Frage: Ich habe am Anfang des Jahres einen Wagen abgemeldet und meine KFT Kennzeichen behalten. Da ich jetzt einen neuen Wagen bekomme, und mein altes Kennzeichen auch noch frei war, habe ich es mir direkt reservieren...
Seite 2 [Allgemein]von supiluke
10
4.157
07.03.2011, 01:53
situx
Heckscheibenheizung als Antenne verwenden?
aloah, hintergrund: habe einen dvb-t reciever. dazu eine antenne mittels klebepads für die scheibe. hat lt beschreibung eine empfangsverstärung von 20db der verstärker, mit dem die pads verbunden werden. durch den heckscheibentausch sind die pads auch...
Seite 2 [Car Audio, Apps, Bluetooth & Navigation]von El Splatty
11
2.665
10.03.2008, 10:09
El Splatty
Arena.Sat Receiver für Sky verwenden?
Hey, Hab da mal eine kleine Frage. Ich hab seit ein paar Jahren ein Abo bei arena.sat, damit ich espn.america empfangen kann, um mir die Football Spiele anzugucken. Jetz hab ich heute einen Brief bekommen, in dem steht, das arena.sat den Betrieb zum...
[Offtopic]von Hennessy*19*
0
998
09.07.2010, 01:09
Hennessy*19*
Schauben der Schwungscheibe wieder verwenden?
hi ich wechsel im mom meine kupplung + schwungscheibe. nun hab ich von nem freund gehört, der eine werkstatt besitzt, das diese schrauben der schwungscheibe so ausdehnschrauben sind und man sie nicht wiederverwenden sollte. trifft das beim ej9 auch...
[Civic 96-00]von marcelp3009
7
561
04.10.2007, 12:03
FG-Driver
Titanschrauben im Civic verwenden Erfahrungen ?
Hi zusammen, hat jemand Erfahrung mit Titanschrauben beim Civic EP3 ? Wollte wissen ob sich die Titanschrauben mit dem verzinkten Stahlblech des Civic vertragen wegen Kontaktkorrosion. Nicht das mir dann das Stahlblech unter der Schraube anfängt zu...
[Type-R]von Starfox
2
372
20.07.2015, 15:12
Starfox
4 Subwoofer welche Endstufe Verwenden?
Hallo Leute =) Ich bin zwar schon lange Mitleser in diesem Forum hatte aber bis jetzt noch nichts zu sagen. Das soll sich nun ändern. Ich bräuchte nämlich ein wenig Hilfe bzw. die ein oder andere Frage beantwortet. Also ich habe in meinem...
von DjSonny
16
969
13.03.2011, 16:28
DjSonny
Wie kann ich meinen TV als PC-Monitor verwenden???
Hallo allerseits, da im TV eh meist nur schrott läuft , hatte ich mir überlegt den als Monitor zu nutzen da ich mir das beim Zocken besser vorstelle als mit meim kleinen 15"er. An meiner GraKa ist ein S-Vhs ausgang und am TV ein passender...
[Computer & Spiele]von gripdriver
3
841
18.09.2007, 20:12
gripdriver
Webformular / HTML im MediaWiki verwenden
Hallo zusammen, ich bastel momentan an einem MediaWiki und verwende die aktuelle Version. Jetzt möchte ich gerne, dass die Benutzer in einer Art Webformular bestimmte Daten eingeben (z.B. Kochrezept) und die dann automatisch in eine Wikiseite...
von E-Rina
0
808
20.04.2010, 15:01
E-Rina
© 2004 - 2026 www.maxrev.de | Communities | Impressum |