» 6-Gang Getriebe für Jazz?

Einparkhilfe hinten nachrüstenNeuen Thread eröffnenNeue Antwort erstellenFahrerflucht ! :(
<12389
111213>
AutorNachricht
Administrator 

Name: Marc
Geschlecht:
Anmeldedatum: 28.08.2004
Beiträge: 52435
Wohnort: Lohmar


Meine eBay-Auktionen:
21.10.2010, 16:00
zitieren

Ich bin immer noch fleißig auf der Suche, falls sich jemand fragt ^^

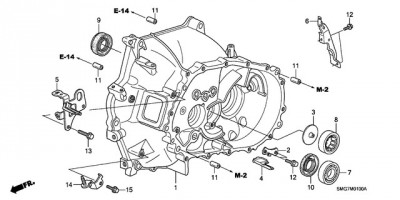
Mal ein Vergleich der Teile zwischen Civic 1.4 2006 und GD Jazz 1.4 2005:

  • Schwungscheibe anders
  • Kupplung anders
  • Kupplungsgehäuseabdeckung gleich
  • Lager von Kupplungsgabel gleich
  • Kupplungsgabel anders
  • Kupplungsgehäuse anders, aber scheinbar die gleichen Schraubpunkte
  • Getriebegehäuse anders
  • Getriebesensor anders (könnte ein Problem geben, weil der Jazz einen Speedsensor an dieser Stelle hat und der Civic Sensor)


 
honda-jazz-geschwindigkeitssensor.jpg
honda-jazz-geschwindigkeitssensor.jpg - [Bild vergrößern]


 
honda-civic-unbekannter-sensor.jpg
honda-civic-unbekannter-sensor.jpg - [Bild vergrößern]



Verfasst am: 21.10.2010, 16:02
zitieren

Wäre die Frage, ob man das Kupplungsgehäuse einfach gegen das vom Jazz tauschen könnte. Dann wäre das mit dem Sensor geklärt. Dafür müssten aber die Schraubpunkte vom Jazz Kupplungsgehäuse auf das Civic Getriebe passen. Schwer zu sagen.

 
honda-jazz-kupplungsgehäuse.jpg
honda-jazz-kupplungsgehäuse.jpg - [Bild vergrößern]


 
honda-civic-kupplungsgehäuse.jpg
honda-civic-kupplungsgehäuse.jpg - [Bild vergrößern]


 
honda-jazz-getriebegehäuse.jpg
honda-jazz-getriebegehäuse.jpg - [Bild vergrößern]


 
honda-civic-getriebegehäuse.jpg
honda-civic-getriebegehäuse.jpg - [Bild vergrößern]
pn email
Senior 

Geschlecht:
Fahrzeug: JAZZ
Anmeldedatum: 31.08.2009
Beiträge: 381
Wohnort: München
21.10.2010, 19:07
zitieren

ich warte leider bis heute noch auf das getriebe... was die schon seit ewigen mitbringen wollten.

pn
Administrator 

Name: Marc
Geschlecht:
Anmeldedatum: 28.08.2004
Beiträge: 52435
Wohnort: Lohmar


Meine eBay-Auktionen:
21.10.2010, 19:17
zitieren

Ja ich warte im Moment auf die Lieferung aus Polen ^^

Was ich gerade herausgefunden habe:
Der Civic 1.8 hat das gleiche Getriebe wie der 1.4. Das einzige was anders ist, ist das Kupplungsgehäuse. Honda hat wohl aus Kostengründen angefangen Getriebe und Kupplung zu trennen, damit die Getriebe auch auf anderen Motorblöcken eingesetzt werden können. Ist jetzt wohl Lego Extended :D

Hier Civic 1.8:
http://www.hondaoriginalparts.com/honda_car_parts_selection_pfk.php?block_01=17SMR701&block_02=M__0200&block_03=10030

Hier Civic 1.4:
http://www.hondaoriginalparts.com/honda_car_parts_selection_pfk.php?block_01=17SMG901&block_02=M__0200&block_03=16714


 
honda-civic-1.4-2009.jpg
honda-civic-1.4-2009.jpg - [Bild vergrößern]


 
honda-civic-1.8-2009.jpg
honda-civic-1.8-2009.jpg - [Bild vergrößern]


pn email
Premium-Member 

Name: Marvin
Geschlecht:
Fahrzeug: Accord CL7 30Jahre Edition, CRX ED9, Drift-E36
Anmeldedatum: 11.09.2005
Beiträge: 15357
Wohnort: 385
21.10.2010, 19:23
zitieren

Der unbekannte Sensor könnte Rückwärtsgang-Licht sein ;-)

pn email
Administrator 

Name: Marc
Geschlecht:
Anmeldedatum: 28.08.2004
Beiträge: 52435
Wohnort: Lohmar


Meine eBay-Auktionen:
24.10.2010, 10:17
zitieren

Beim 6-Gang-Getriebe hat sich noch nichts getan, aber es kann sein, dass ich ein Dieselgetriebe günstig schießen kann (400,- EUR, ca. 2.500 km gelaufen, also quasi neu). Hängt davon ab, ob der Verkäufer noch einen anderen Käufer findet. In 2-3 Wochen bekomme ich vermutlich Bescheid.

 
Civic-Diesel-Kupplungsgehäuse1.jpg
Civic-Diesel-Kupplungsgehäuse1.jpg - [Bild vergrößern]


 
Civic-Diesel-Kupplungsgehäuse2.jpg
Civic-Diesel-Kupplungsgehäuse2.jpg - [Bild vergrößern]


 
Civic-Diesel-Getriebegehäuse.jpg
Civic-Diesel-Getriebegehäuse.jpg - [Bild vergrößern]


 
honda-civic-type-r-2007-getriebe.jpg
honda-civic-type-r-2007-getriebe.jpg - [Bild vergrößern]


 1x  bearbeitet

Verfasst am: 24.10.2010, 10:19
zitieren

Jetzt mal im Vergleich:

Jazz 5-Gang


Civic 6-Gang


Civic 6-Gang Diesel


Civic Type-R 6-Gang


Es geht jeweils um die Schraubpunkte die frontal zu sehen sind. Wenn die gleich wären, könnte man auch das Dieselgetriebe an den Jazz packen.

EDIT: Ne es gibt ganz offensichtliche Unterschiede zwischen Diesel und Benzingetriebe. Schade ^^

 1x  bearbeitet
pn email
Veteran 

Name: gregor
Geschlecht:
Fahrzeug: honda jazz bj 08 1,2l style
Anmeldedatum: 27.01.2009
Beiträge: 544
Wohnort: frankfurt an main
25.10.2010, 17:48
zitieren

schon alleine die übersetzung sind anderster !!!!

pn
Administrator 

Name: Marc
Geschlecht:
Anmeldedatum: 28.08.2004
Beiträge: 52435
Wohnort: Lohmar


Meine eBay-Auktionen:
25.10.2010, 18:12
zitieren

Ja egal. Ich will ja Turbo ^^


Verfasst am: 03.12.2010, 23:32
zitieren

Meine eBay Anzeige-Suche läuft noch ^^
Getriebe

Schaltkulisse

Autoscout24
Unfallwagen


Allegro.pl
Getriebe

 4x  bearbeitet
pn email
Gast 
23.06.2011, 15:11
zitieren

Mach mit!

Wenn Dir die Beiträge zum Thread "6-Gang Getriebe für Jazz?" gefallen haben oder Du noch Fragen hast oder Ergänzungen machen möchtest, solltest Du Dich gleich bei uns anmelden:



Registrierte Mitglieder genießen die folgenden Vorteile:
✔ kostenlose Mitgliedschaft
keine Werbung
✔ direkter Austausch mit Gleichgesinnten
✔ neue Fragen stellen oder Diskussionen starten
✔ schnelle Hilfe bei Problemen
✔ Bilder und Videos hochladen
✔ und vieles mehr...


Neuen Thread eröffnenNeue Antwort erstellen
<12389
111213>
Ähnliche BeiträgeRe:
Letzter Beitrag
Fragen zu Ep3 Getriebe bzw Honda Stream 5 Gang Getriebe
Ich suche die Übersetzungen von den K getrieben Einmal vom Ep3 und einmal vom Honda Stream mit dem 5 Gang Getriebe. Kann mir da jemand weiterhelfen ??? Danke schonmal und wünsch euch noch einen schönen Abend Mit freundlichen Grüßen...
[Civic 01-05]von Acura_Rsx_Turbo
2
768
23.04.2020, 14:32
Acura_Rsx_Turbo
ITR Getriebe 4+5 Gang aus Y21 ??
Hi Leute, brauche mal Erfahrungswerte bzw. ein paar Aussagen wie sich ein ITR Getriebe mit dem 4+5 Gang aus einem Y21 Getriebe fährt, da ich drauf und dran bin mir so ein getriebe zu kaufen. Vom erzählen her wurde mir gesagt, das es für...
Seite 2, 3 [Performance]von Bomberpilot
26
2.009
02.09.2010, 09:42
EarL_VTEC
6 Gang Getriebe
Servus Weiss einer welcher VTEC nen 6 Gang Getriebe verbaut...
Seite 2 [Performance]von Bad_Civic
11
2.554
09.09.2005, 18:44
eve
Del Sol 6 Gang getriebe
moin gemeinde hat i-wer schon mal den del sol auf ein anderes getriebe umgebaut also auf ein 6 gang getriebe ??? suche mir im internet total en wolf und finde garnicht in die richtung..........ist erstmal egal ob am d16 oder b16 ...........aber...
Seite 2, 3 [Del Sol]von schmie
21
1.829
23.11.2010, 15:17
the_racerx
Prelude 6-Gang-Getriebe
Moin, gibt es ein 6-Gang-Getriebe von Honda etc. was beim Prelude BB6...
[Prelude]von akastylez
1
743
15.06.2008, 20:30
Madiaks
 6 Gang Getriebe D-Motoren
hayho jungens, gibt es für die d-motoren ein 6 gang getriebe von irgend einem anderen motor welches passen könnte...
Seite 2, 3, 4, 5 [Civic 92-95]von terorkruemel
40
2.446
30.11.2012, 09:45
tief_flieger
Gang fällt raus / Getriebe
Hi zusammen, ich habe folgendes Problem mit meinem Getriebe/Kupplung: Der erste Gang fällt ständig raus, ausser unter Last. Der dritte Gang fällt auch gelegentlich raus. Die Gänge 1-3-5 lassen sich sehr komisch einlegen, so fühlt es sich...
Seite 2 [Performance]von gigiagig
11
1.553
26.04.2009, 10:51
lynix
Gibt es ein 6 Gang Getriebe für den Accord
Wollte mal nachfragen on es ein 6 Gang Getriebe für den Accord gibt und fals ja was man alles ändern...
[Accord 02-08]von Hondafan1986
3
535
29.04.2010, 12:55
felline
6-Gang Getriebe & rtsi 4x4 Antrieb
Wollte nur mal fragen ob es ein 6-Gang Getriebe für die Eg-Reihe Civic gibt und wo man so etwas her bekommen könnte?(Preis) Wie viel Arbeit würde es bedeuten ein modernes 6-Ganggetriebe in einen Eg-Reihe Civic (b16a) zu verbauen bzw. ist das überhaupt...
[Civic 92-95]von Rene69
3
753
06.01.2009, 21:22
Lightning
b16a2 block mit 6 gang getriebe
hi leute!! habe eine kurze frage wegen einem getriebe für einen b16a2 ... da das alte getriebe am ar*** ist, dachte ich mir, man könnte ja ein 6 gang getriebe verbauen, oder ein besser übersetztes mit längeren gängen nur welche getriebe passen...
[Civic 92-95]von dd90
3
787
05.05.2009, 12:49
EarL_VTEC
© 2004 - 2026 www.maxrev.de | Communities | Impressum |